현수의 Portfolio
/
Side Projects
/
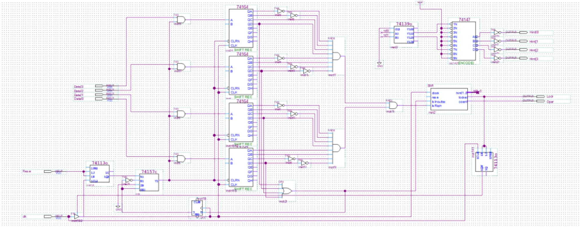
디지털 논리 회로 설계 [조건부 도어락 설계]
Search
Share
디지털 논리 회로 설계 [조건부 도어락 설계]
Loading PDF…